kameshcodes

Quantitative Analyst building at the intersection of risk, statistical modeling, and Generative AI.


Associate Consultant (FRM), KPMG (Jun'23 - Present)
Data Science Intern, Bluepond AI (Apr-May'23)
MSc. Applied Statistics and Informatics
IIT BOMBAY
Resume

Key Projects

VaR Engine - Value at Risk Calculator

VaR Engine

Interactive web-app to compute VaR and ES using Historical and Parametric apporach with stressed VaR/ES Generates audit-ready Excel reports with embedded formula-driven calculations

  • Python
  • Gradio
  • Pandas
  • yfinance
  • Risk Modeling
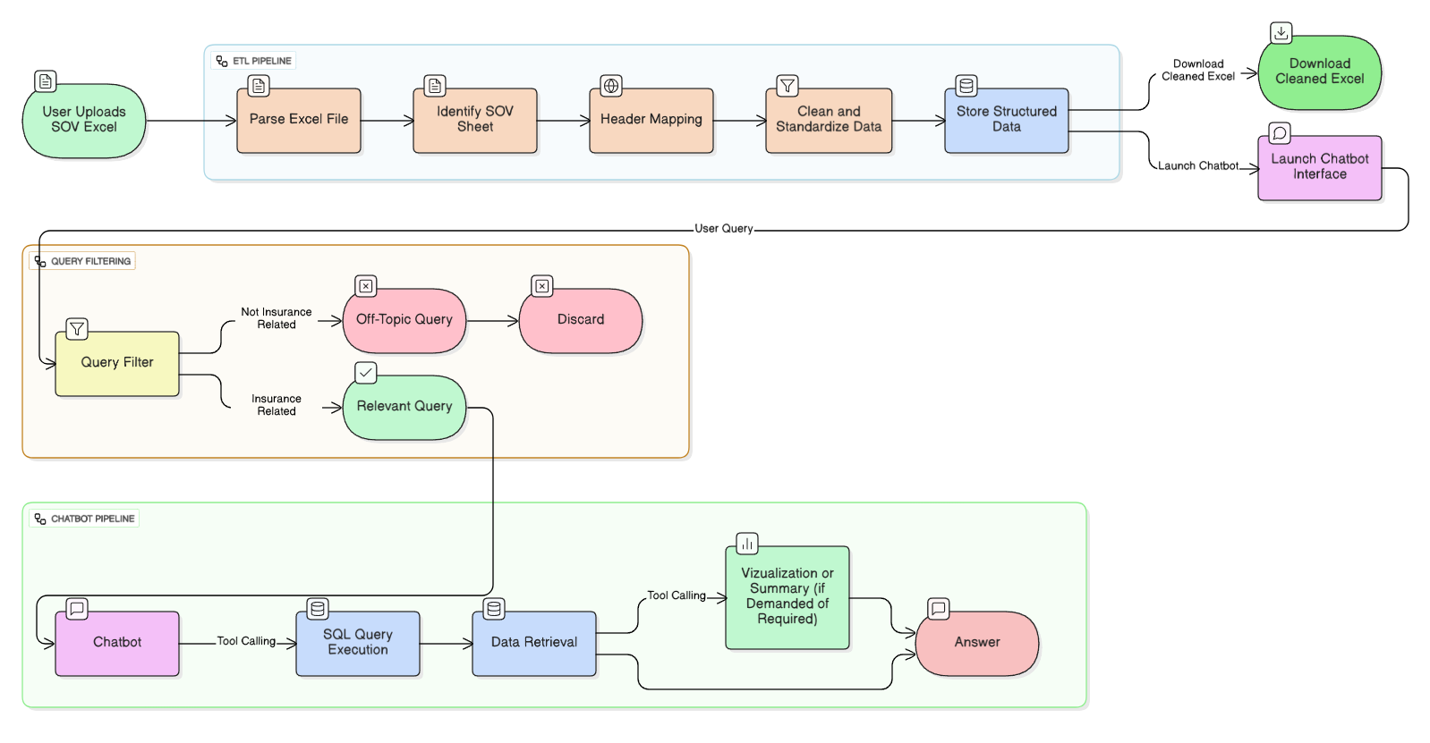
SOV Chatbot for Underwriters

SOV Chatbot for Underwriters

Built a RAG chatbot with tool-calling functionality to generate visualization for along with insights for SOV analysis Engineered an automated data pipeline to extract, clean, and standardize Statement-of-Value (SoV) Excels Fine-tuned BERT classifier (99.54% F1) on a custom dataset to filter non-insurance queries

  • Python
  • LangChain
  • Pytorch
  • SQL
  • DistilBERT

Click to view details →

Sentiment Analysis Web App

End-to-End Review Sentiment Analysis

An web app for sentiment analysis, featuring data cleaning, model training, and deployment

  • Python
  • PyTorch
  • NLTK
  • Streamlit
  • Docker
Semi-Supervised Random Forest Project

Semi-Supervised Random Forest

Reproduced semi-supervised Random Forest paper and imporved it by adding an inverse cooling function to adjust how pseudo-labels are used during training.

  • Python
  • Pandas
  • scikit-learn
  • Semi-Supervised Learning
Time Series Modeling of S&P 500 Returns

Time Series Modeling of S&P 500 Returns

Modeled S&P 500 ETF monthly log returns using ARIMA and GARCH to forecast conditional volatility and capture volatility clustering.

  • Python
  • Statsmodels
  • Time Series
  • ARIMA
  • GARCH
Bank Customer Segmentation

Bank Customer Segmentation Project

Explores multivariate analysis technique like PCA, clustering, and factor analysis to reveal real-world insights.

  • Python
  • Pandas
  • Scipy
  • scikit-learn
  • Clustering

Tech Skills

Python Icon Python
R Icon R
SQL Icon SQL
MLFLow Icon MLFlow
Docker
GitHub Actions
SQL Icon AWS
NumPy
Pandas Icon Pandas
Sklearn Icon Scikit-Learn
statmdoels Icon statsmodels
pytorch Icon PyTorch

Contact Me